Package org.apache.struts.validator

The validator package provides a series of classes to validate ActionForm type of input.

See:
          Description

Class Summary
BeanValidatorForm Struts validator ActionForm backed by either a DynaBean or POJO JavaBean.
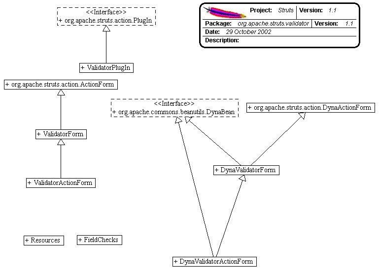
DynaValidatorActionForm This class extends DynaValidatorForm and provides basic field validation based on an XML file.
DynaValidatorForm This class extends DynaActionForm and provides basic field validation based on an XML file.
FieldChecks This class contains the default validations that are used in the validator-rules.xml file.
LazyValidatorForm Struts Lazy ActionForm which wraps a LazyDynaBean.
Resources This class helps provides some useful methods for retrieving objects from different scopes of the application.
ValidatorActionForm This class extends ValidatorForm and provides basic field validation based on an XML file.
ValidatorForm This class extends ActionForm and provides basic field validation based on an XML file.
ValidatorPlugIn Loads ValidatorResources based on configuration in the struts-config.xml file.
 

Package org.apache.struts.validator Description

The validator package provides a series of classes to validate ActionForm type of input.



Validator Package UML

Package Specification

##### FILL IN ANY SPECS NEEDED BY JAVA COMPATIBILITY KIT #####

Related Documentation

For overviews, tutorials, examples, guides, and tool documentation, please see: Struts 1.1



Copyright © 2000-2007 Apache Software Foundation. All Rights Reserved.