Package org.apache.struts.action

The action package is the core of the struts framework, providing the "Controller" aspect of a MVC model.

See:
          Description

Interface Summary
PlugIn A PlugIn is a configuration wrapper for a module-specific resource or service that needs to be notified about application startup and application shutdown events (corresponding to when the container calls init and destroy on the corresponding ActionServlet instance).
 

Class Summary
Action An Action is an adapter between the contents of an incoming HTTP request and the corresponding business logic that should be executed to process this request.
ActionErrors A class that encapsulates the error messages being reported by the validate() method of an ActionForm.
ActionForm An ActionForm is a JavaBean optionally associated with one or more ActionMappings.
ActionFormBean An ActionFormBean is the definition of a form bean that is loaded from a <form-bean> element in the Struts configuration file.
ActionForward An ActionForward represents a destination to which the controller, RequestProcessor, might be directed to perform a RequestDispatcher.forward or HttpServletResponse.sendRedirect to, as a result of processing activities of an Action class.
ActionMapping An ActionMapping represents the information that the controller, RequestProcessor, knows about the mapping of a particular request to an instance of a particular Action class.
ActionMessage An encapsulation of an individual message returned by the validate method of an ActionForm, consisting of a message key (to be used to look up message text in an appropriate message resources database) plus up to four placeholder objects that can be used for parametric replacement in the message text.
ActionMessages A class that encapsulates messages.
ActionRedirect A subclass of ActionForward which is designed for use in redirecting requests, with support for adding parameters at runtime.
ActionServlet ActionServlet provides the "controller" in the Model-View-Controller (MVC) design pattern for web applications that is commonly known as "Model 2".
ActionServletWrapper Provide a wrapper around an ActionServlet to expose only those methods needed by other objects.
DynaActionForm Specialized subclass of ActionForm that allows the creation of form beans with dynamic sets of properties, without requiring the developer to create a Java class for each type of form bean.
DynaActionFormClass Implementation of DynaClass for DynaActionForm classes that allow developers to define ActionForms without having to individually code all of the classes.
ExceptionHandler An ExceptionHandler is configured in the Struts configuration file to handle a specific type of exception thrown by an Action.execute method.
ForwardingActionForward A subclass of ActionForward that defaults the redirect attribute to false.
RedirectingActionForward A subclass of ActionForward that defaults the redirect attribute to true.
RequestActionMapping Subclass of ActionMapping that defaults the form bean scope to request.
RequestProcessor RequestProcessor contains the processing logic that the ActionServlet performs as it receives each servlet request from the container.
SessionActionMapping Subclass of ActionMapping that defaults the form bean scope to session.
 

Exception Summary
InvalidCancelException Thrown when a token generated by the Cancel tag is found in the request, but the cancellable property for the Action Mapping is not set.
 

Package org.apache.struts.action Description

The action package is the core of the struts framework, providing the "Controller" aspect of a MVC model.



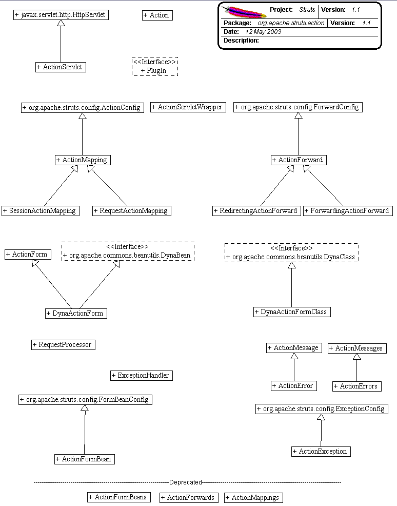
Action Package UML

Package Specification

##### FILL IN ANY SPECS NEEDED BY JAVA COMPATIBILITY KIT #####

Related Documentation

For overviews, tutorials, examples, guides, and tool documentation, please see:



Copyright © 2000-2007 Apache Software Foundation. All Rights Reserved.